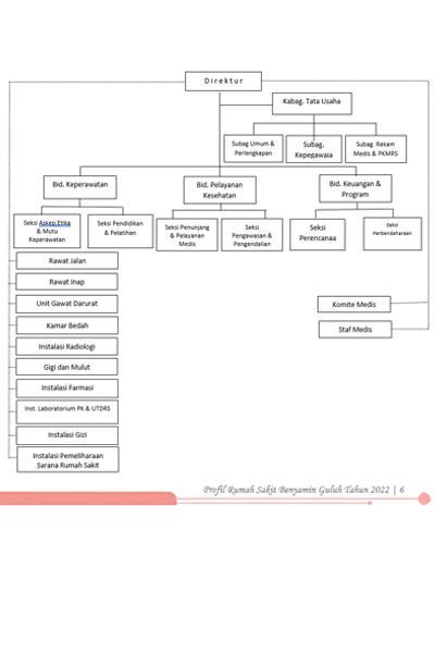
Struktur Organisasi

KONTAK

Call: 0405-2321042

Email: rsud.kolaka@yahoo.com/ RSBG.KABKOLAKA@GMAIL.COM
Web: www.rs-benyaminguluh.kolakakab.go.id

Location: Jl. Mekongga Indah, Kel. Tahoa Telp. (0405) 2321042 Kolaka - 93511

Your message has been sent. Thank you!